Welcome
🌟 Transform Your Ideas into Intelligent Systems
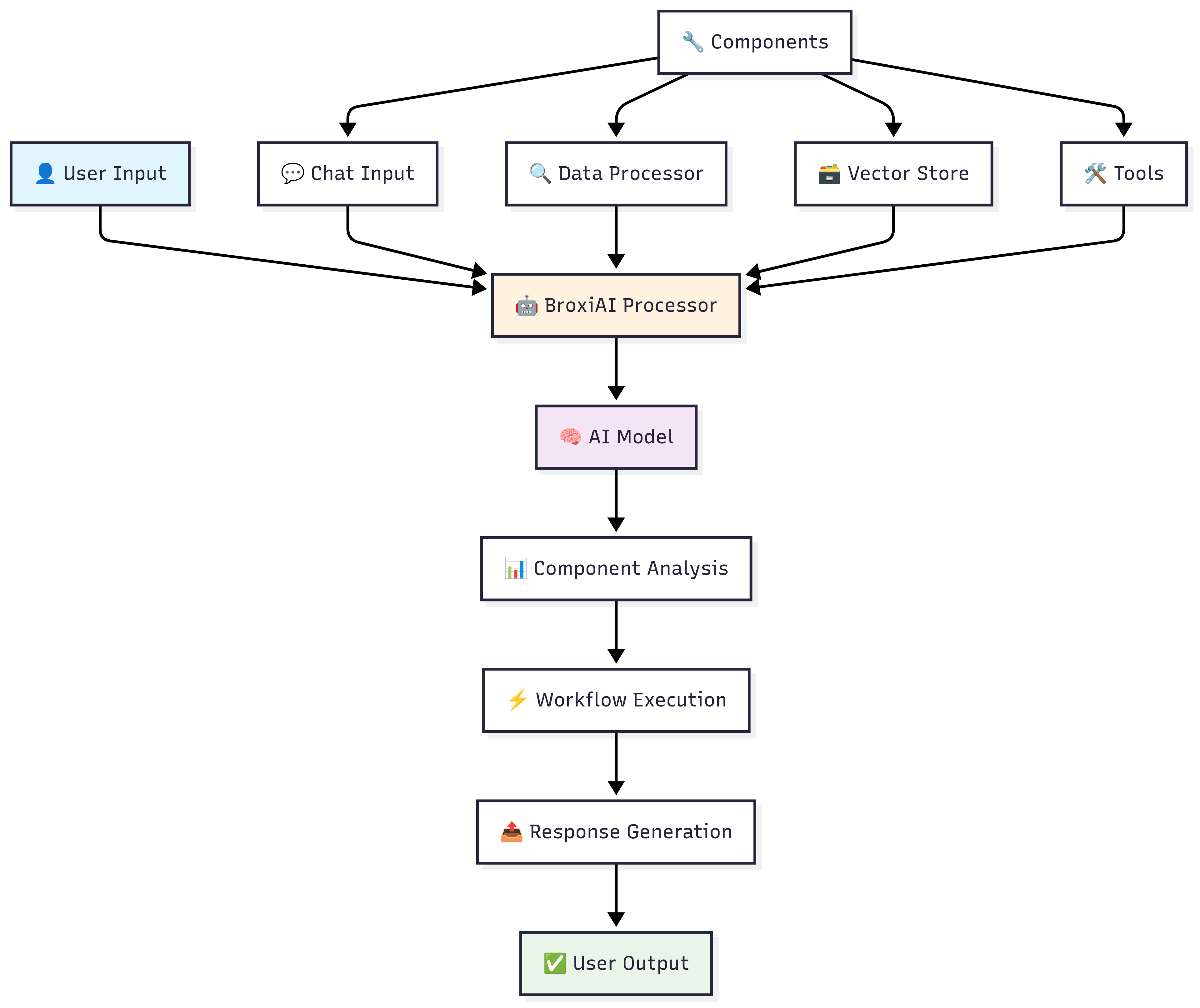
BroxiAI is the revolutionary visual AI development platform that empowers you to build sophisticated multi-agent systems and Retrieval-Augmented Generation (RAG) applications without writing complex code. Our intuitive drag-and-drop interface transforms the way you create, deploy, and scale AI solutions.

🎯 Visual AI Development Made Simple
✨ Why Choose BroxiAI?
🎨 Visual-First Development
Skip the complexity of traditional coding. Our drag-and-drop interface lets you focus on solving problems, not wrestling with infrastructure. Build sophisticated AI workflows in minutes, not days.
🔧 Universal Compatibility
- 🤖 LLM-Agnostic: Works with OpenAI, Anthropic, Google, Deepseek, local models, and more
- 💾 Storage-Flexible: Integrate with any vector database or storage backend
- 🔌 API-Ready: Connect to thousands of services and tools
- ☁️ Cloud-Native: Deploy anywhere with enterprise-grade security
🚀 From Prototype to Production
Transform your AI concepts into production-ready systems with confidence. Our platform handles scaling, monitoring, and deployment automatically, so you can focus on innovation.
🎯 Perfect For Every Use Case

🌈 What You Can Build
💬 Intelligent Chatbots & Assistants
Create conversational AI that understands context, remembers conversations, and takes actions on behalf of users.
📚 Knowledge Management Systems
Build RAG applications that can search, analyze, and synthesize information from your documents and databases.
🤖 Multi-Agent Workflows
Orchestrate teams of AI agents that collaborate, specialize, and hand off tasks to solve complex problems.
🔄 Automated Business Processes
Streamline operations with AI that can read emails, process documents, make decisions, and trigger actions.
🎯 Custom AI Solutions
Whatever your unique use case, BroxiAI provides the flexibility and power to bring your vision to life.
🚀 Ready to Get Started?
🎉 Join thousands of developers, enterprises, and innovators who are already building the future with BroxiAI!
🤝 Community & Support
- 💬 Discord Community: Join our vibrant community of AI builders
- 📖 Documentation: Comprehensive guides and tutorials
- 🛠️ Support: Expert help when you need it
- 🎓 Learning Resources: Courses, workshops, and certification programs
Built with ❤️ for the AI community. From concept to production, BroxiAI is your trusted partner in AI innovation.